您好,欢迎光临四川统招专升本网! 本站为【交大典博专升本】旗下门户网站 为广大考生提供免费专升本政策与资讯,具体专升本考试信息以四川省教育考试院https://www.sceea.cn/为准。
RSS地图 网站地图
专注四川本土统招专升本指导服务 打造四川“专升本”服务品牌
咨询电话:180-0809-3227

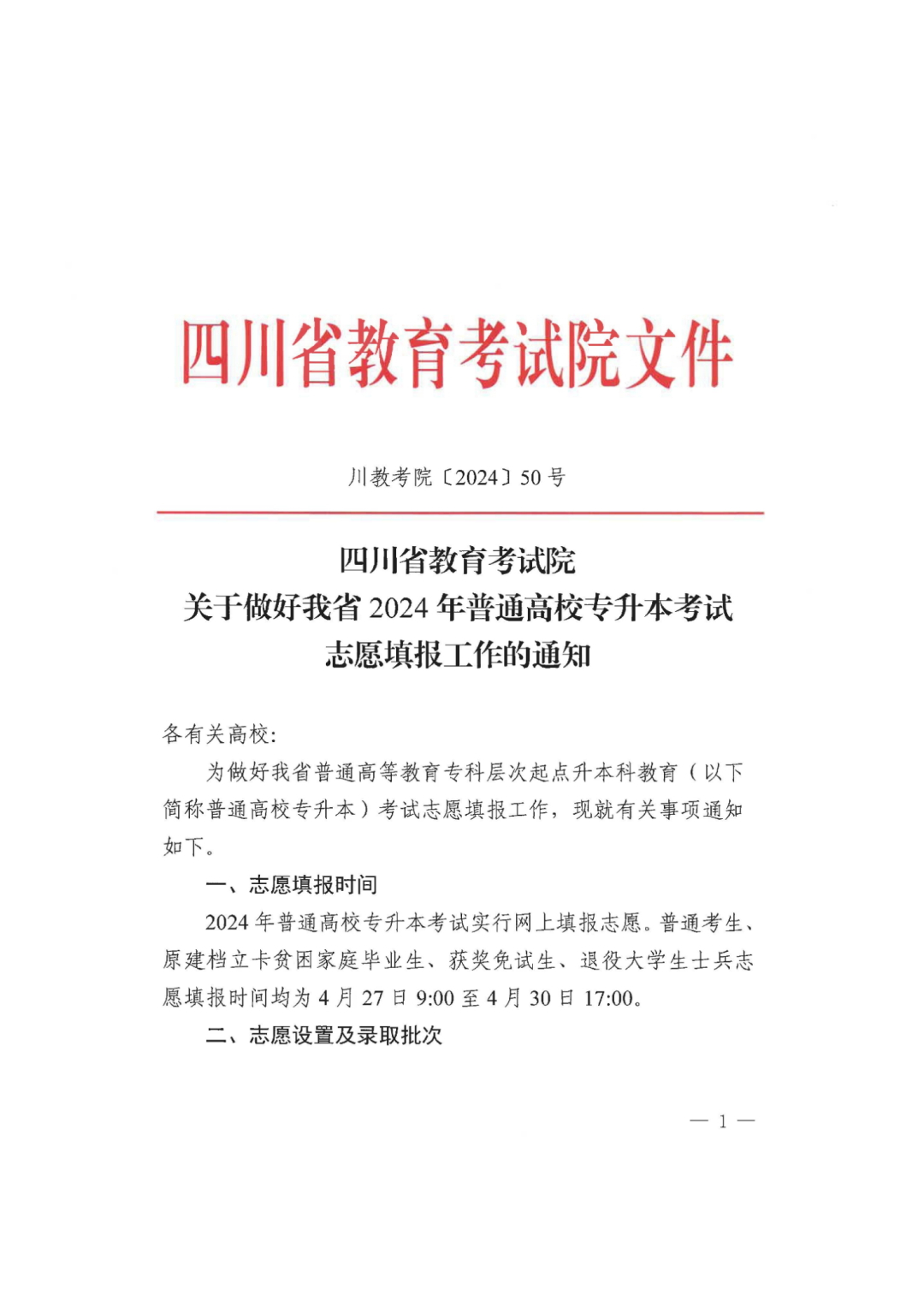
四川省教育考试院关于做好2024年专升本志愿填报工作的通知

发布时间:2024-04-18 15:48 编辑整理:四川统招专升本 浏览次数:1977


考试提醒

距2025年四川统招专升本考试
还有

考试时间:2025年4月17日-18日
指导报名入口
成绩查询入口
录取查询入口
成绩查询时间: 考后1个月起
指导老师微信

扫一扫,添加“四川统招专升本指导老师微信”

四川统招专升本相关问题、在线咨询解答

免费领取备考资料